您访问的链接即将离开"云浮市住房公积金管理中心"网站 是否继续?

当前位置:首页 > 云浮市住房公积金管理中心 > 政务公开 > 工作动态
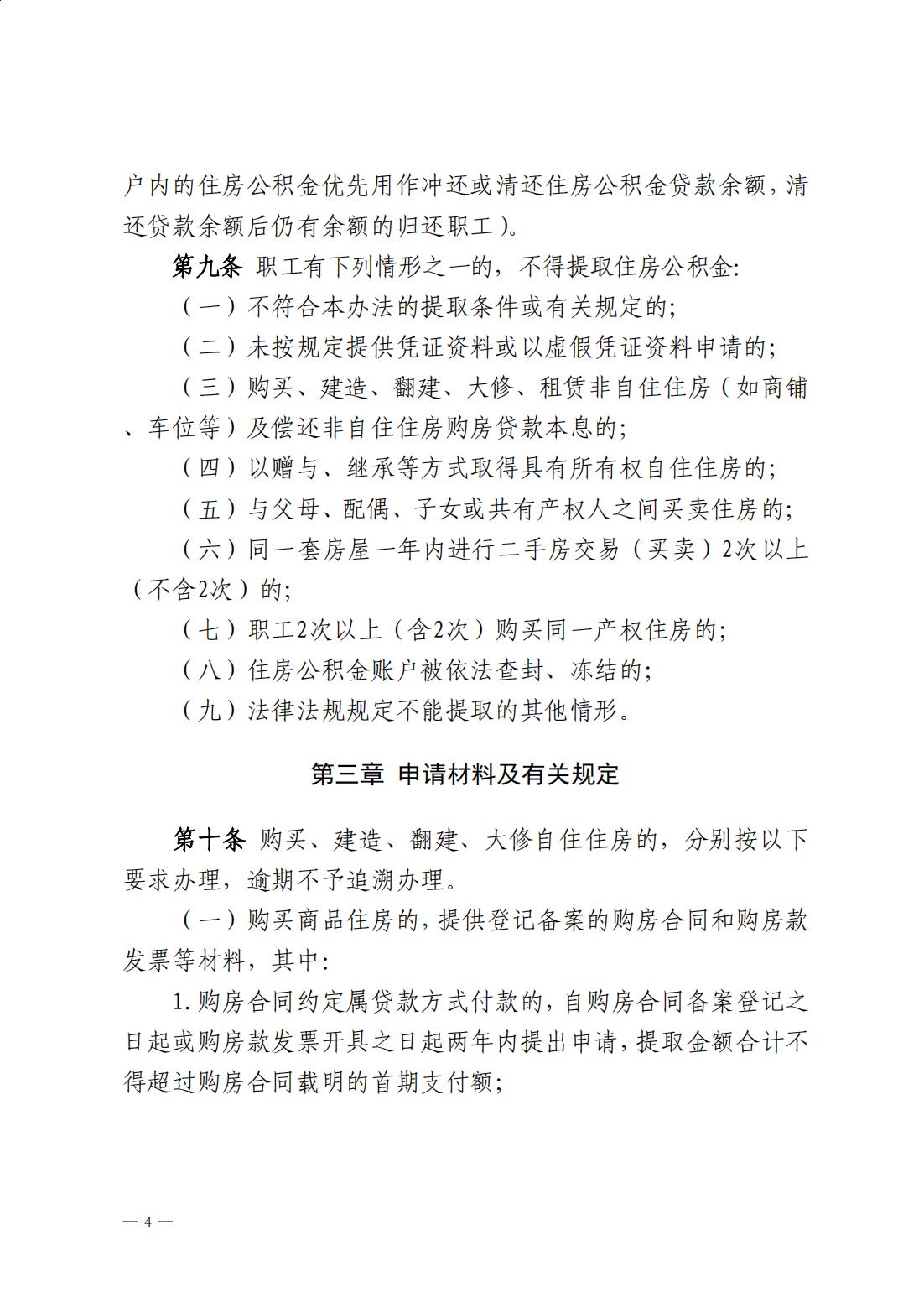
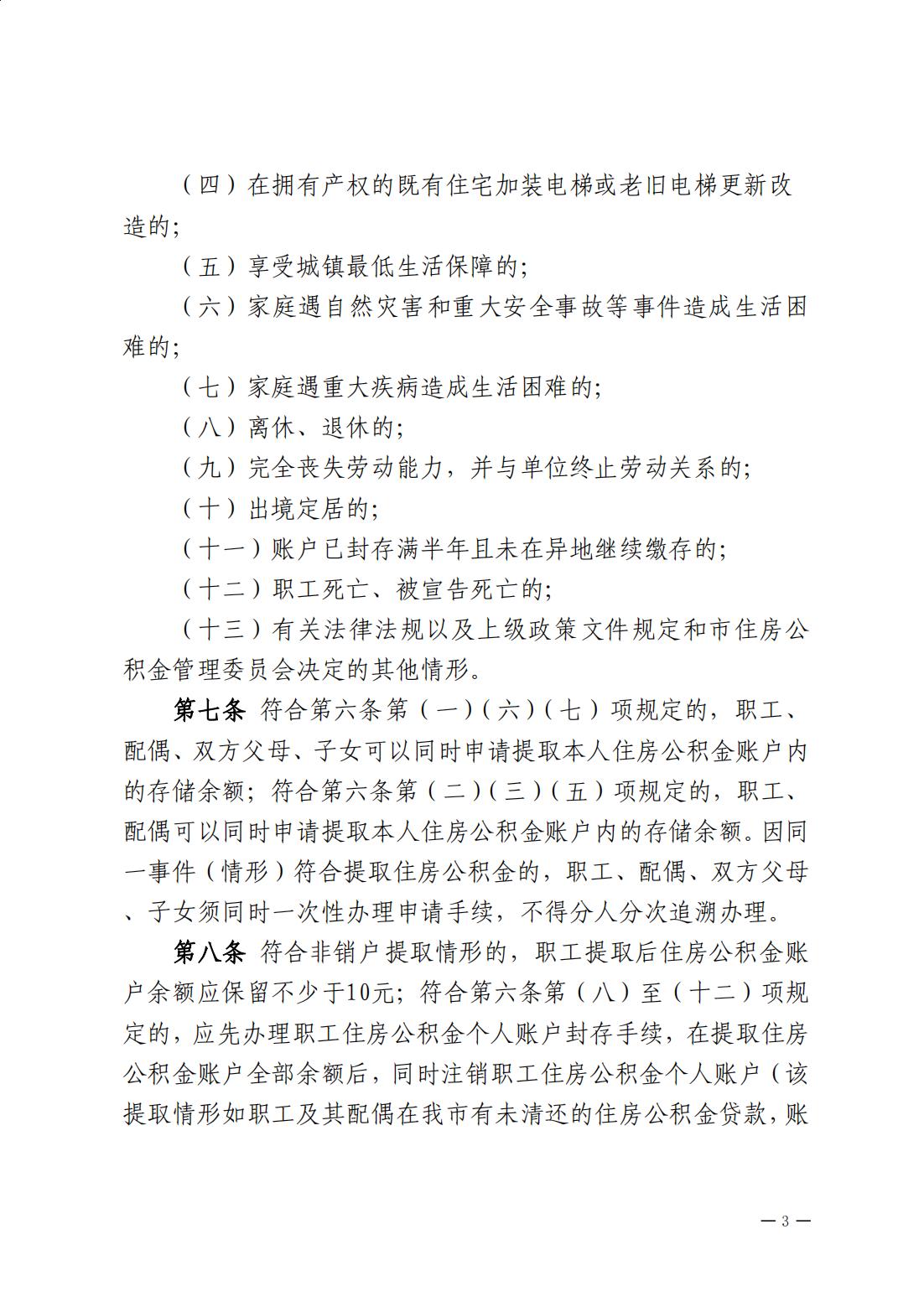
云浮市住房公积金管理中心关于印发《云浮市住房公积金提取管理办法》的通知
发布时间:2025-10-23 17:55:00 文档来源:本网 查看次数:-【字体:

云浮市住房公积金管理中心关于印发《云浮市住房公积金提取管理办法》的通知_00.jpg云浮市住房公积金管理中心关于印发《云浮市住房公积金提取管理办法》的通知_01.jpg云浮市住房公积金管理中心关于印发《云浮市住房公积金提取管理办法》的通知_02.jpg云浮市住房公积金管理中心关于印发《云浮市住房公积金提取管理办法》的通知_03.jpg云浮市住房公积金管理中心关于印发《云浮市住房公积金提取管理办法》的通知_04.jpg云浮市住房公积金管理中心关于印发《云浮市住房公积金提取管理办法》的通知_05.jpg云浮市住房公积金管理中心关于印发《云浮市住房公积金提取管理办法》的通知_06.jpg云浮市住房公积金管理中心关于印发《云浮市住房公积金提取管理办法》的通知_07.jpg云浮市住房公积金管理中心关于印发《云浮市住房公积金提取管理办法》的通知_08.jpg云浮市住房公积金管理中心关于印发《云浮市住房公积金提取管理办法》的通知_09.jpg云浮市住房公积金管理中心关于印发《云浮市住房公积金提取管理办法》的通知_10.jpg云浮市住房公积金管理中心关于印发《云浮市住房公积金提取管理办法》的通知_11.jpg云浮市住房公积金管理中心关于印发《云浮市住房公积金提取管理办法》的通知_12.jpg

正文通知:云浮市住房公积金管理中心关于印发《云浮市住房公积金提取管理办法》的通知.pdf

政策解读链接:《云浮市住房公积金提取管理办法》的 政策解读





未经授权,严禁转载!
分享到:
相关文章
  • 2023-01-20惠民新政策!公积金可直接支付购房首付
  • 2026-01-13天天学习|习近平在二十届中央纪委五次全会上发表重要讲话
  • 2026-01-06月月还贷·月月提
  • 2025-12-31天天学习|习近平:学习好贯彻好党的二十届四中全会精神
  • 2025-12-31我市存量住房公积金贷款利率2026年1月1日起下调!
  • 版权所有(c) 云浮市人民政府门户网站 ,未经许可 不得擅自复制、镜象   网站地图
    主办单位: 云浮市人民政府   
    维护:云浮市住房公积金管理中心    联系电话:0766-8181022   单位地址:云浮市云城区翠石路50号   
    ICP备案: 粤ICP备09015554号-1    网站标识码: 4453000050    粤公网安备 44530202000010号